Module Điều Khiển Động Cơ Bước Step Motor ULN2003 Chân Cắm
Thương hiệu: OEM | Xem thêm các sản phẩm Các module tích hợp của OEMMô tả ngắn
MODULE điều khiển động cơ bước ULN2003 Cắm- ULN2003 là tổ hợp của 7 mạch Darlington được tích hợp lại. Nó được dùng rộng rãi trong các ứng dụng điều khiển động cơ, Led,…- Mỗi một kênh của ULN2003 có...- Giao hàng toàn quốc
- Được kiểm tra hàng
- Thanh toán khi nhận hàng
- Chất lượng, Uy tín
- 7 ngày đổi trả dễ dàng
- Hỗ trợ xuất hóa đơn đỏ
Giới thiệu Module Điều Khiển Động Cơ Bước Step Motor ULN2003 Chân Cắm
MODULE điều khiển động cơ bước ULN2003 Cắm
- ULN2003 là tổ hợp của 7 mạch Darlington được tích hợp lại. Nó được dùng rộng rãi trong các ứng dụng điều khiển động cơ, Led,…
- Mỗi một kênh của ULN2003 có thể cho dòng đi qua tối đa 0.5A
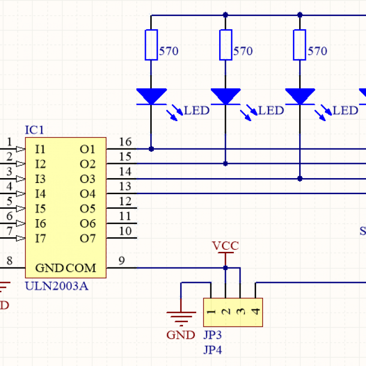
- Sơ đồ chân:

- Sơ đồ mạch của mỗi kênh:

- Sơ đồ nguyên lý Module ULN2003:

Giá sản phẩm trên Tiki đã bao gồm thuế theo luật hiện hành. Bên cạnh đó, tuỳ vào loại sản phẩm, hình thức và địa chỉ giao hàng mà có thể phát sinh thêm chi phí khác như phí vận chuyển, phụ phí hàng cồng kềnh, thuế nhập khẩu (đối với đơn hàng giao từ nước ngoài có giá trị trên 1 triệu đồng).....
Giá XERS
Thông tin chi tiết
| Thương hiệu | OEM |
|---|---|
| SKU | 2719259906152 |
Từ khóa
điều khiển quạt mitsubishimạch hạ áparduino uno r3adruinomạch sạc pin 18650ardunio uno r3arduinomạch băm xung kích cá cơsim ghépmạch sạc dự phòngtụ quạtarduino unocảm biến ánh sáng tắt mở đèncảm biếncảm biến nhiệt độcông tắc cảm biến tiệm cậnmodule cảm biến cho arduinobộ mạch điều tốcmạch tăng âm thanh bluetoothmạch âm thanh bluetoothmạch loa bluetoothmạch bluetoothmạch khuếch đại âm thanh 200wmodule cảm biến chạm ttp223module bluetoothmodule bluetooth hcbo mạch khuếch đại minimach khuech dai am thanh class d tpa3116d2 cong suat 120w120wcông tắc cảm bién ánh sángmạch chuyển tiếp tín hiệu
















